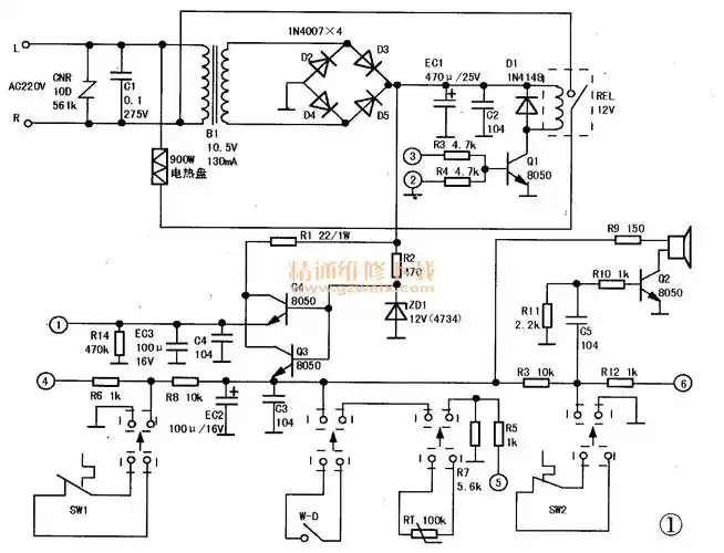
定时式自动电饭锅电路图

相关图片

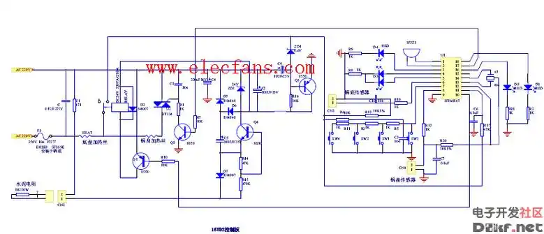
智能电饭煲电路原理图及故障检修方法

浩特牌自动电饭锅实绘电路与原理简析

电饭煲电路图原理

电饭煲用控制电路

电饭煲的电路图大全

随机推荐

伤感流泪男头图片 在夜里哭得撕心裂肺的男孩哭完记得成熟_男生头像

人物3d建模丨仙侠游戏人物建模作品分享_题材_武者_角色

儿童手工折纸小酒杯,简单又漂亮小酒杯的折法教程

纯牛奶小

67早起跟团走箭扣:北京结-鹰飞倒仰-小天梯-大天梯,500年前逆天工程

刘惜君她身着粉红色短袖针织衫,温柔而又不失活力

个性头像女生气质高冷抽烟2018最新 越长大挽留的话越难说出口 第7张

霸气个性兄妹头像大全_微信头像图片大全