产品说明书样本_第1页

相关图片

jp系列低压综合配电箱说明书详实材料

产品说明书格式

产品使用说明书标准模板

产品使用说明书标准格式共10页

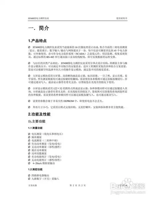
万龙电器st400iii电力测控仪表使用说明书:[1]

随机推荐

20岁王源与31岁刘宪华,穿同款破洞牛仔裤,演绎最潮街舞造型,相差11岁

任嘉伦古装背影照##任嘉伦横店古装飘雪照

美女杨蓉壁纸

绿草背景

【表情包】沙雕表情包

刘宇宁】《往世界反方向走》高清舞台直拍 focus [2019摩登兄弟演唱会

科朔陪护椅医院两用折叠午休椅医院陪护椅kstzphy03

荣蓉,陈锐等主演的电视剧《家庭秘密》在上海电视剧频道已经播出过半