寻光出发03速来查收@x玖少年团夏之光的最新时尚大片,感受别样帅气!

相关图片

夏之光脸颊痣#夏之光今日活动造型也太帅气了吧,这怼脸看到的脸颊痣

寻光出发03速来查收@x玖少年团夏之光的最新时尚大片,感受别样帅气!

夏之光印花西服清新帅气写真图片

夏之光超话01#夏之光银发# 我去 辣么帅 @x玖少年团夏之光

夏之光潮酷帅气写真图片16

随机推荐

高冷御姐范头像抖音最火有个性的女生头像合集

寝室(姐妹)四人拍照沙雕姿势合辑 话不多说 看图

树先生》里封神的抽烟演技吗?

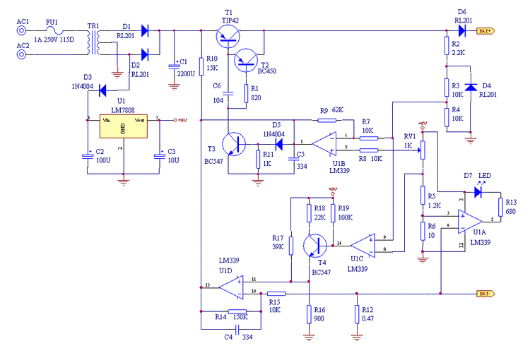
铅酸蓄电池充电器电路原理图如下

动物装饰画黑白狮子老虎客厅卧室墙面装饰咖啡厅沙发墙背景墙挂画

白雪等你一万年mv获好评甜美歌声引共鸣

终极铠甲系列第二代修罗铠甲

【冥君娶妻】(第六集)l点击查看精彩后续!