情侣头像 简单 可爱 手绘 卡通 动漫 二次元 萌系 清新 萌物 小头像

相关图片

小清新头盔少女微信头像

清新的小头像一组,愿炎炎夏日给你带来一丝清凉.

手持花朵小清新微信头像

淡绿色唯美小清新头像,绿色的各种树叶太美了

真人头像女风景头像小清新蓝色系图片

随机推荐

加拿大鹅canada goose 官方正品 三级防寒 新款erickson 625白鸭绒 冬

【迪丽热巴】【关小迪cut】1-1 被踢馆pk(1080p)_哔哩哔哩_bilibili

短发女王桂纶镁的美来自哪里越简洁干练越能突出她的高级感

不锈钢楼梯

幽灵骑士(2007),高清剧照,手机锁屏图片 - 回车壁纸

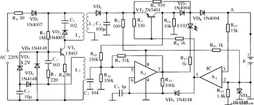
通用手机电池充电器电路(bq2057)_原理图论坛_单片机电路论坛_mcu资讯

原创大天使纹身图片_成品颈部欧美宗教纹身图案

黄明昊justin|壁纸 cr:justin的儿科诊所