欧美复古蒸汽朋克风小框太阳镜男网红同款个性嘻哈圆形墨镜女3175

相关图片

赛博朋克未来科技感一体眼镜蹦迪抖音网红女酒吧派对墨镜厂家批发

赛博朋克眼镜 未来感机能风银色框墨镜赛博朋克y2k亚风眼镜骑行蹦迪

赛博朋克眼镜y2k太阳镜男女未来科技感飞行员无框连体潮酷墨镜

钢铁老爷蒸汽朋克护目镜眼镜目镜复古工业风军战术cos太阳眼镜

复古弹簧腿朋克太阳镜金色画框配黑色镜片

随机推荐

张卫健的光头是剃光的还是掉光的张卫健为什么现在不火了

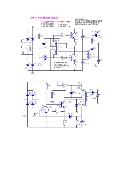
开关电源电路图大全

爱豆射箭图盘点,范丞丞第一箭射出十环!

品质精选官方旗舰店棉麻裤子女夏季薄款九分宽松码大mm胖显瘦萝卜休闲

卡通万圣节黑猫和幽灵矢量图

秦海璐穿黑色齐肩礼服尽显优雅2

学生女生凉鞋大额优惠券

卡通兔子宠物店萌宠海报h5背景psd下载