我一见你就笑 邓丽君 歌谱 简谱

相关图片

每日一歌我一见你就笑

我一见你就笑_歌谱简谱_哆来咪123曲谱网

吉他伴奏谱《我一见你就笑》港台流行歌曲

我一见你就笑-邓丽君(萨克斯简谱)

我一见你就笑

随机推荐

李现 壁纸

黄晓明前女友李菲儿真空上阵 大秀美背,身材颜值远超baby杨颖吧!

唯美粉色花卉高清桌面电脑壁纸

公捕大会上的抓拍!

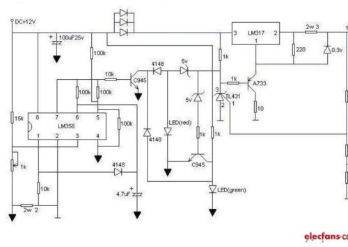
锂电池充电器电路图

ups电源ups电池安装维护ups维修保养不间断电源价格

cv倒霉死勒甜美工头梅梅2020女神节直播选段

秋天的第一杯奶茶简笔画.#秋天的第一杯奶茶 你喝到秋天的第一 - 抖音