收集电动车充电器电路图30张,以备不时之需

相关图片

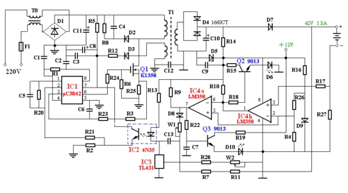
60v20安电动车充电器原理图(42v电动车充电器工作原理)(2)

电动车充电器电路图

36v电动车充电器电路图

电动车充电器电路原理图

威昌fdx-36电动车充电器电路分析

随机推荐

分享九张酷帅二次元壁纸

我没有多难过只是少了你真的不快乐-文字图片-q友乐园

一家三口亲子头像

第43卦 解读《易经》,学会正确决断—— 泽天夬[guài](夬卦)

王者荣耀q版头像小合集

重生之门徐悦即使我又高又瘦也还会身材焦虑

【歌切】『在意识里过一生』- 张婉清【兔原阳菜hina】

生气找抽呢猫和老鼠gif动图_动态图_表情包下载_soogif