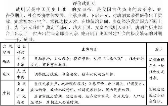
评价武则天

相关图片

武则天ppt

一口气了解女皇武则天 她是中国历史上唯一的女皇帝,她的一生堪称传奇

详细的介绍了武则天的基本资料以及生平事迹

这是一个关于女皇武则天课件,详细的介绍了武则天的基本资料以及生平

一代女皇——武则天

随机推荐

金星对张艺谋新片《坚如磐石》点评16字,引网友热议!

梅艳芳侠义芳华时代绝唱

治愈系萌萌哒动漫美女桌面壁纸

叶倩文,这位62岁的老年人,已经走过了一生中许多的艰辛和坎坷.

诺氟沙星胶囊

医用大腿固定支具股胫腓大腿超踝固定带膝盖骨折下肢固定康复护具

香奈儿2021/22高级手工坊系列时装秀|香奈儿_新浪新闻

络活喜苯磺酸氨氯地平片5mg*28片/盒心绞痛疏通血管降血压高原发性高