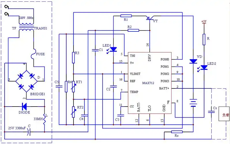
一种锂离子电池电路

相关图片

电池组电路

2v锂电池充电电路图

这两个蓄电池修复电路哪个修复效果更明显

两节锂电池串联74v和84v输出5v电路图的资料合集免费下载

一种带管理保护电路的正负极同向引出锂离子电池及电池组制造技术

随机推荐

流量小花放在一块看 我还是觉得ab最好看… 当然也可能是个人审美问题

qq 名片背景/空间背景/渐变/全屏壁纸

动漫古装绘画过程图.#二次元 #马克笔手绘 #q版人物 #图 - 抖音

浪漫星空七夕节情侣背景

演技一流,多位明星躺枪.|邓超|刘烨|胡军|吴京|孙俪_网易订阅

偶像活动葵

切开蔬菜西葫芦48004100px300dpi

暴躁的爸爸