抖音图文来了 一张优秀的#个人简历 就是你最好的自我介绍, - 抖音

相关图片

个人简历1最新整理

优秀个人简历模板

个人简历爱好范例 简历爱好特长怎么写

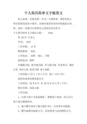
个人简历简单文字版范文.docx

个人简历营销

随机推荐

梅艳芳/《川岛芳子》帅爆了

冷峻帅气小鲜肉肖战魅力高冷写真

发布到 q版热巴 图片评论 0条 收集 点赞 评论 迪丽热巴 来源

国际拍卖有限公司 中国嘉德香港2018秋季拍卖会 观古—瓷器珍玩工艺品

美女小姐姐好漂亮 #大长腿 #美腿修炼手册 #高清壁纸 # - 抖音

【into1刘宇】浪琴-into1全视角欣赏舞台,小王子的妆造,颜值的高速

可多华甲磺酸多沙唑嗪缓释片4mg10片盒良性前列腺增生对症治疗高血压

家人们,好看的动漫人物的线稿.9090