原理与维修1上一页第9页 下一页 你可能喜欢 电磁炉原理图 电饭煲维修

相关图片

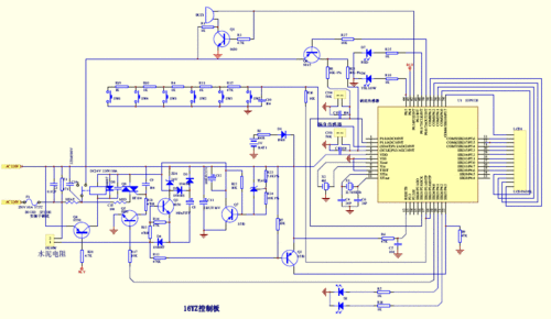
电饭锅电路图电饭煲的电路工作原理

电饭煲用控制电路

九阳jyy50ys6型电压力煲屏显e1故障

电饭煲的电路图大全

电饭煲自动控制器电路图

随机推荐

宋妍霏健身照,练出健康与美丽_网易订阅

第一次画宋亚轩

科比球衣退役仪式现场

2022呆萌猫咪头像可爱治愈高清呆萌可爱猫咪头像图片大全

q版动漫|超可爱萌系女生,高清素材大放送!

时代少年团终于火了丁程鑫被四位导演认可宋亚轩加盟王牌综艺

迪士尼女童公主鞋2024夏季新款水钻爱莎凉鞋女孩软底水晶鞋库洛米沙滩

蘑菇头掏空口袋没钱动图(流泪.