20位70年代香港女神,李嘉欣 黎姿 洪欣,每一帧都是颜值巅峰!

相关图片

70年代出生的香港9大美女,蔡少芬杨千嬅,她们个个实力不凡!

邵美琪,中国香港女演员

袁咏仪香港著名女演员

她以美艳动人的形象和出色的演技,在香港影坛崭露头角,曾获得多个电影

来自港台的70后女明星,她们实力与美貌并存!谁才是你的菜?

随机推荐

50岁的许晴素颜近照曝光,显的苍老,网友:这就是正常的样子

晓成员一人一amv(一)宇智波鼬_哔哩哔哩_bilibili

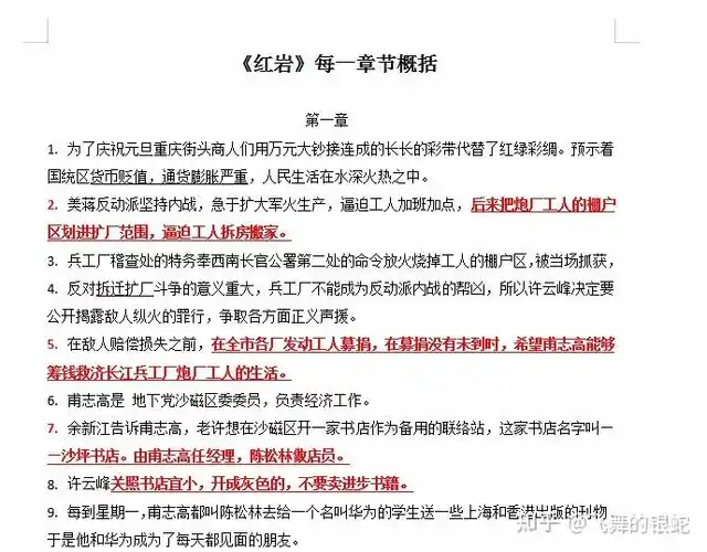
名著《红岩》章节概括 - 知乎

好看流行的手绘闺蜜头像一左一右

秋冬温泉季汕尾水底山温泉庄园999元入住高级房含2大1小早晚自助餐泡

这里有煽动翅膀的小蜻蜓

周杰伦出道至今发行mv1080p修复版合集【2009】画沙with.袁咏琳

细说我的桑塔纳2000时代娇子!