会议行程安排模板

相关图片

赤峰市级领导接访日程安排表

近期市级领导接访日程安排表

会议日程表

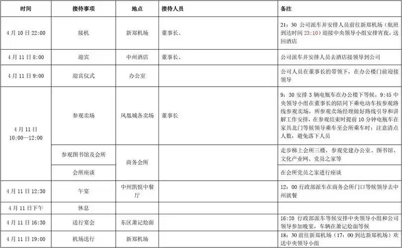
重要人物接待日程安排表

xx拜访行程安排

随机推荐

戚薇玫瑰色彩写真壁纸大片:冷酷明艳,时尚不设限.

晚上的时候看了《不能说的.秘密》,与周杰伦无关,与处女作无关.

罗云熙古装高清壁纸头像(二十九)[吃鲸]

弹丸·黑白熊全部小说作品, 弹丸·黑白熊最新好看的

婚礼进行中女神林心如的绝美礼服造型总回顾

易烊千玺把娃娃误认为是麦克风,拿起时发现没有声音,接下来的动作很

穿越火线同人本子美女超清凉p图高质量画图赏【第五弹】

一帆风顺头像