备婚日记中式婚礼简易流程仪式30分钟内

相关图片

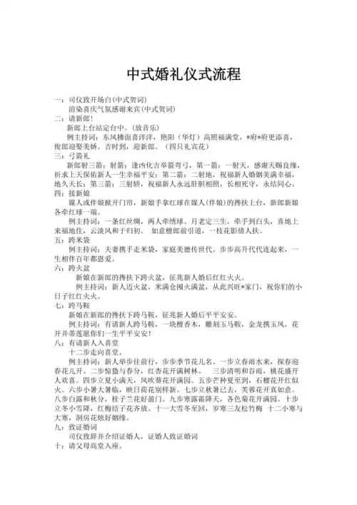
中式婚礼仪式流程表

晚场婚礼流程之婚礼仪式

全网最具仪式感的中式婚礼流程完整版

传统复古中式婚礼流程参照

传统中式婚礼详细流程,看这一篇就够了

随机推荐

梅艳芳#

利仁 电火锅多功能不粘锅家用炒菜大容量电炒锅电热锅电锅40fh

赵今麦粉嫩写真优雅十足

短发编发适合上班族发型气质蝴蝶结编发

佳丽广场8楼,江汉路h出口剧情:故事发生在九十年代,那一年的武汉市受

99梁博-日落大道 原相机实拍广深沿江高速

崔雪莉(sulli,,1994年3月29日—2019年10月14日),出生于韩国釜山,韩国

深蓝色背景视频