手机充电器电路图分析

相关图片

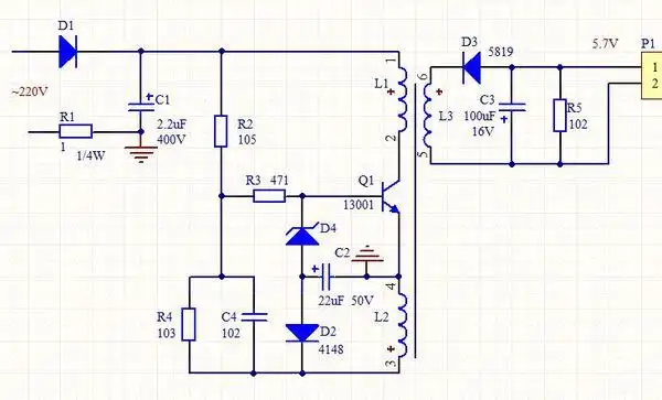
手机充电器电路图

常见手机充电器电路图1.doc

iphone充电器电路图

常见手机充电器电路图1.doc

5vusb充电器电路图

随机推荐

【巨星往事】王杰当年有多火?腾格尔老师都要翻唱他的歌!

小螃蟹系列 萌萌哒 ( · ) 来自微博 小泽超级玛丽supermarry

古风头像女生头像森系唯美小清新文艺意境侵删等岁月成沙再

甜馨我仿佛听到有人在夸我们孩子得瑟搞笑gif动图_动态图_表情包下载

宋茜素颜直播无惧镜头怼脸拍皮肤略黑赢在气质皮肤细腻无皱纹

这个古装演员是谁啊

lol 驯龙勇士皮肤婕拉 同人插画

【兰斯3】兰斯小队再次出发,目标救出希露