自锁控制电路图

相关图片

自锁电路

1,点动 自锁控制的继电控制电路图

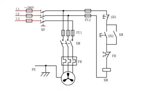
电动机自锁控制电路图(三相异步/自锁正转控制电路图)

自锁控制电路动画演示 电路工作原理如下:首先合上电源开关 qs .

电动机自锁控制电路图(三相异步/自锁正转控制电路图)

随机推荐

男生头像冷酷帅气侧脸真人

王祖蓝担任自治区政协委员,称要多介绍朋友来广西游玩,宣传广西_文化

严浩翔超话 严浩翔超话#严浩翔 实力rapper# 礼包内的q版贴纸

烫伤药膏 京万红软膏_药膏_软膏_烫伤_中国自由行热门攻略

柏油路_沥青_道路_平面_有用_背景_高清图片_全景视觉

体育生示范82自由泳换气教学丝滑优美

一句话经典心情语录配图,唯美走心,忍不住发朋友圈!

海南东方十大美食之首——四更烤乳猪9799 9515亚香烤猪美食