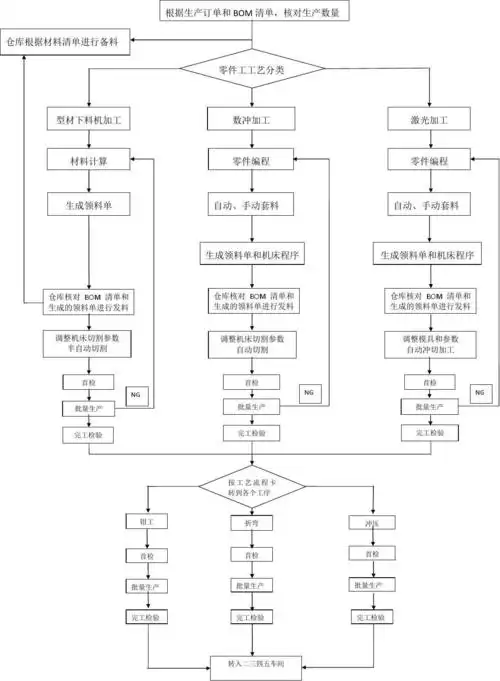
钣金车间生产流程图.docx

相关图片

组装部生产流程图

车间生产流程图

组装车间流程图

工厂生产部流程图超详细

生产计划工作流程图

随机推荐

胡歌##霍建华

刘耀文壁纸

幸福小俩口

俗语:男人无毛贵似金 女人有毛混半街

可爱猴子表情包

他们掘墓摸尸偷死人的牙齿就为给满口烂牙的富人做一副假牙

简单的风景照

【音画素材】黑色背景图片素材大全