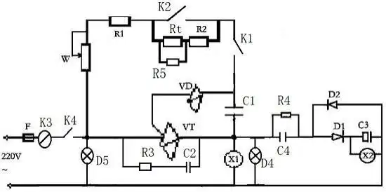
一种电热锅的加热电路的制作方法

相关图片

开关接线图三相电热锅接线图解美的电饭锅接系绶构诓拷酉叻椒ú街

kw7-0微动开关16a电热锅电磁炉微波炉洗衣机发动机行程开关siying

澳士达四季风真不锈电热锅asdsjf-32a商家免邮不含税价

特价供应 好妯娌多功能电热锅 加厚电火锅 电蒸锅 28/30/32c礼品

多动能电热锅开关上中下怎么接线

随机推荐

低调奢华有内涵的网名吿莂鉽低调的qq个性男生网名

林瑞阳年轻时候的图片前妻曾哲贞的儿子和女儿

药架药品摆放整齐,分类明确

废品手工制作-特价促销-优惠券领取-价格|多少钱|什么牌子好-35优惠券

网友:王宁,才是目前央视一姐!_节目_新闻_访谈

太空狼人杀头像(高达版)

小金鱼简谱乐谱

上海反诈进行时周瑾说网上教你投资发财的恋人都是大尾巴狼