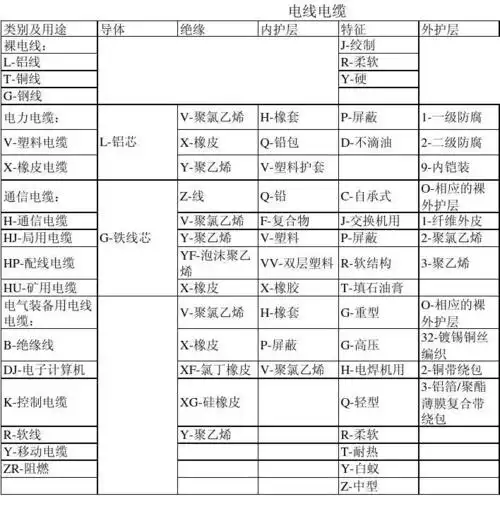
通信线缆符号

相关图片

通用电线电缆符号表

常用电气图形符号和文字符号

电缆通用符号表示

二,导线,电缆,母线及连接续表续表一,基本符号表14-1 国标图形符号

常用电气图图形符号和文字符号1

随机推荐

理想l9内饰官图发布,配5屏交互模式,预计售价45-50万_凤凰网汽车_凤凰

李字行书写法_李行书怎么写好看_李书法图片_词典网

李小冉被曝14岁长得像外国洋娃娃,当看到学生照后,网友:心动了

韩式碎盖头发型 帅气少年感十足_韩式男发 - 美发站

就这样吧

暴漫gif熊猫头gif刚睡醒gif看看新闻刷刷朋友圈gif搞怪gif逗gif

妖扬,羊仔

以"启示录的龙"为原型的光明兽:撒旦形态,头上悬浮着七宗罪的七个纹章