简单实用的开关电源电路 - 电子发烧友网

相关图片

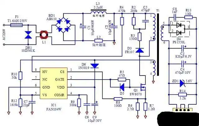
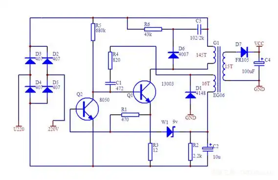
开关电源原理图-电子电路图,电子技术资料网站

开关电源闭环控制原理某开关电源电路解析据说是华为某款手机充电器

20w12v输出开关电源电路图

65w双输出开关电源电路

24v2a开关电源原理图和pcb文件

随机推荐

高圆圆属于什么气质3

哈尼克孜 高清 电脑 美女 壁纸高清大图预览1920x1080_美女壁纸下载

张真源头像

花仟陌滑稽抱枕表情包毛绒公仔笑脸搞笑二次元周边动漫靠枕生日礼物小

秀禾服敬酒服红色长袖中式结婚礼服新娘嫁衣复古旗袍 图片色 s

庄心妍 爱囚

原创曹骏蓝盈莹分手最好的爱是相互成就一别两宽各自欢喜