一张图让你看懂妇科疾病演变过程757575

相关图片

健康讲堂最全面的的女性妇科炎症表现快自测下

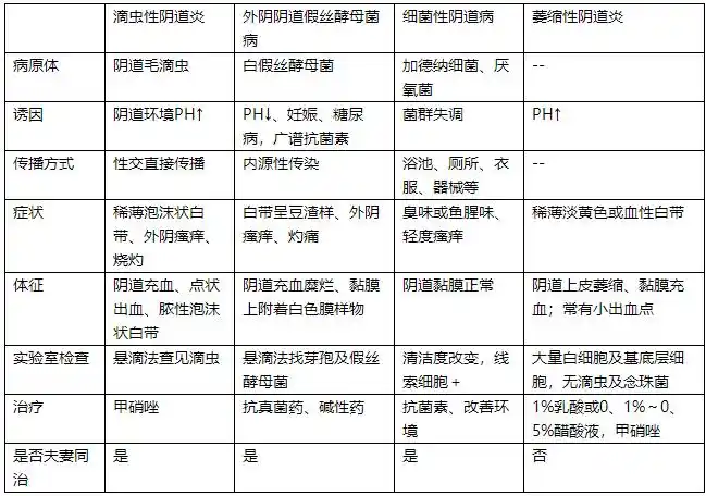
阴道炎症的类型及鉴别一览表

妇科疾病的演变

妇科炎症对照表,一定要看看啊_妇科炎症_洗液_妇科_清洁_私处_炎症

姐妹们速来自检原来炎症还有这么多类型05

随机推荐

王鸥穿红色长裙露大长腿留披肩长发唇红齿白显温婉

好伟大的脸 #竹马小分队 #吴世勋 #朴灿烈 #exo-sc

用4宫格壁纸做锁屏,妙啊

素材身高175和155情侣图大图身高180和160情侣图男身高175女身高155

资料图片夏雨精彩写真111

锡纸烫发型图片男生 锡纸烫能保持多久 这样的发型多少钱-第1张图片

他们的工作主要出现在像《创造101》《心动的信号》《令人心动的offer

请问大家有没有山河令的高清壁纸可以分享一下吗