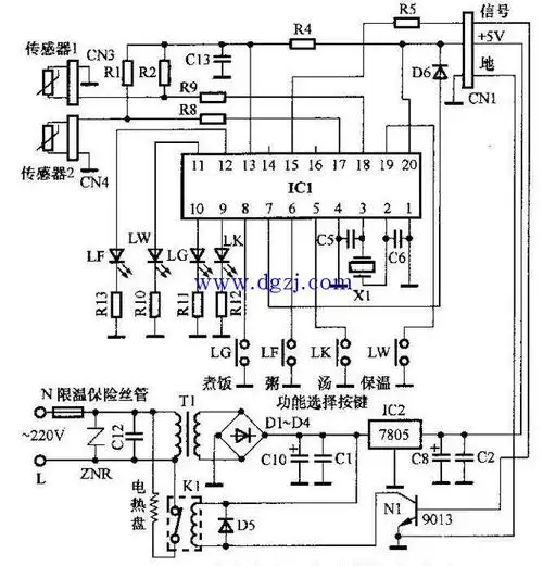
电饭煲用控制电路

相关图片

浩特牌自动电饭锅实绘电路与原理简析

美的电饭锅电路图

智能电饭煲电路原理图及故障检修方法

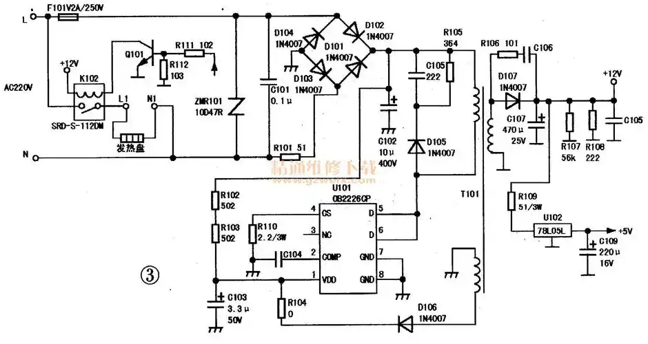
苏泊尔电脑控制型电饭煲不通电故障检修

我是多年修家电的,这个电饭锅电路图我真的没看懂

随机推荐

肖战 #肖战粉丝小飞侠 #向全世界安利肖战 #小飞侠 看着 - 兑音

你是我一生最大的骄傲,2001年时候的刘德华,这个发型也引领潮流

网友偶遇雷佳音,开不到20万杂牌电车出行,超亲切笑着送签名照

黑白简约写真 头纱照|摄影|人像|深圳女摄lumin - 原创作品 - 站酷 (z

撞阿信了 第一次撞主播人家好强啊#王者荣耀

比较标准的镀锌钢管的接地线跨接仅供参考讨论

老粗粗布日式驱蚊香囊香薰中草药药材驱虫安神香包

2021陈粒长沙演唱会在哪里买票