创迪电压力锅电路图及相关介绍

相关图片

图 4-10 苏泊尔 dp-90 电压力锅电源板电路图图 4-11 苏泊尔 dp-90 电

美的电压力锅电路图

美的ch60型自动电压力锅原理分析

电压力锅维修(电压力锅维修学习)

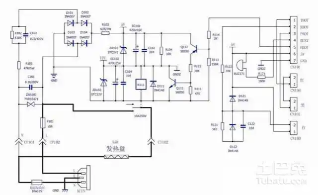
典型压力锅电源电路

随机推荐

内娱明星神仙发色#王源绿发宛如坠落人间的精灵!

客厅设计效果图大全打造舒适与时尚的起居空间

张馨予豪宅内景曝光两个客厅装修堪比酒店网友此生何求

下一秒唐嫣就公布了自己与罗晋的恋情

周深

短发烫发是最近几年比较流行的发型,换上短发 - 抖音

初春来烟台看海上日出,5点起床,抓住清晨的第一缕阳光

波涛汹涌的大海图片 大海,海浪,波涛汹涌, _ 图片网