八卦与万物类象(excel表)

相关图片

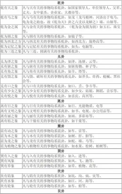
八卦类象总表

八卦与万物类象挂画周易学易经知识梅花易数后天八卦图书房装饰画

八卦万物类象口诀

八卦象数归类表

自然界中的万事万物,均有八卦的表象归类

随机推荐

黑白风高冷动漫女生头像

p>金钟大,艺名chen,1992年9月21日出生于韩国京畿道始兴市,韩国男

龙须背头动漫头像🔥

迪丽热巴一组最新写真照片中迪丽热巴一身白色剧服你打几分zt

插画,手绘背景,复古,唯美,古风,伊吹五月一代风景如水画

【图】伪装者明城身世揭秘 孤狼真实身份来历

男士三七分纹理烫简单的细节不一样的质感

将剪纸与轴对称结合在一起,帮助同学们进一步加强对轴对称图形的认识