魔法城历险记 汤萍

相关图片

为了泰州市高港区的蓝天,碧水,净土,我们"亮剑"宣战!

从宾馆前台到广州副市长她的人生就是一部励志大片

广东现任女副市长已有21人多在当地成长分管卫健教育居多

安徽铜陵2020年全市文明创建工作例会暨文明创建六大提升行动会议召开

泰州市海陵区2014-2015学年七年级上学期期中考试英语试题

随机推荐

电影《黑金》主题曲《世界第一等》刘德华(1997年经典歌曲)

37岁杨幂对比36岁赵丽颖骨相老去和皮相老去的差距一目了然

哥窑冰裂纹瓷器鉴定方法和价格剖析

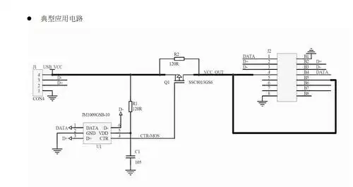
天玖隆一级代理ia2102as6tr-sot23-6苹果数据线专用芯片

沈阳铁西区,最大的综合性休闲劳动公园

男士短寸头可以说是男发当中剪得最多的一种发型了,简单利落显精神.

蒋依依{帝女}&吴佳怡{赢玉郡主}

宋轶小楼昨夜又东风优雅剧照图片