充电器英文说明书

相关图片

厨房和厕所安装说明(中英文).pdf

led灯管产品使用说明书(英文)

英文药品说明书结构简介

beurer空气净化器英文版说明书.pdf

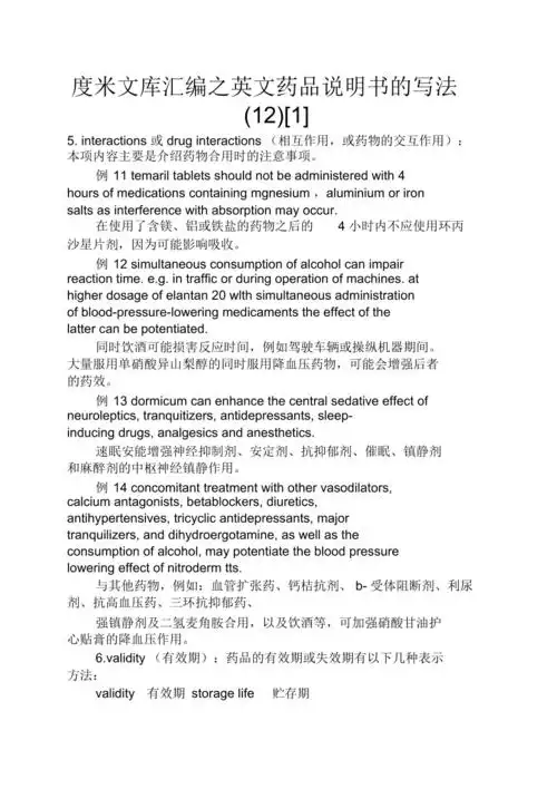
英文药品说明书的写法12

随机推荐

手上有痣图解 手掌痣相图解

糜鸿周杰伦专辑封面海报墙画报照片jay写真复古怀旧牛皮纸背景墙贴画

秉藜 欧洲中世纪宫廷礼服古典风洋装欧演出舞台装复古欧式贵族晚裙女

壁纸 冰岛,山,海岸,海 2560x1440 qhd 高清壁纸, 图片, 照片

一组剪影,带你领略防空兵的芳华!

钢琴谱最幸运的幸运肖战简谱

男生穿紧身裤应该如何搭配

主持人陈辰,晒出四张美照,令粉丝大饱眼福,她丈夫余笛大有来头_东方