城市街道文化墙画宣传画墙绘,新农村文化墙画壁画,农村墙绘

相关图片

开关手绘墙画图片(墙绘的应用场景有哪些)

农耕文化 #乡村振兴 #墙绘 #墙体彩绘 #成都 #四川墙绘 #图耀

乡村墙体画墙面彩绘诠释文明乡风,昔日的乡村旧貌,变成一处处宣传阵地

天津墙体彩绘,国画类文化墙,美丽乡村墙绘,新农村建设墙体彩绘,宣传

伊宁乡村振兴彩绘伊宁墙体手绘伊宁幼儿园画.

随机推荐

事实证明,离开张艺谋10年的倪妮,终于"活"过来了_电影_合作_金陵

郑恺亮相风度周年派对 丝绒西装优雅帅气

清仿宋钧窑香炉

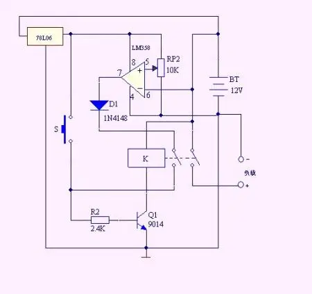
咨询12v电池保护电路的设计

健康平安吉祥微信头像【点击鼠标右键下载】

右键下载】帅气金发动漫男生高清电脑桌面壁纸这个金发动漫人物是谁?

黎明杀机如何在steam低价充值暗金细胞

浅画一下游戏里的角色#gta #gta5 #gta头像 #情 - 抖音