厂家直销 48v60v64v自适应双模12管500w二轮三轮无刷电动车控制器

相关图片

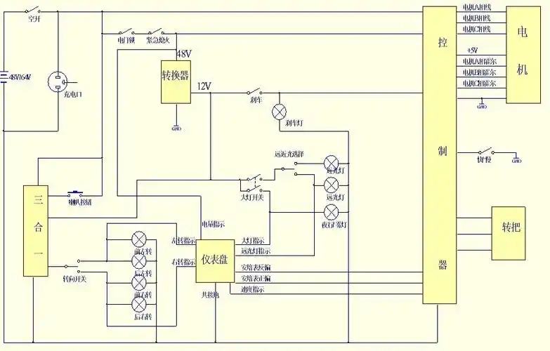
电动车控制器接线方法及接线图详解?48v

36v绿源电动车换了48v控制器怎么电源指示灯不准了36v电动车改48v换

小人店铺的优惠券大全—电动车无刷智能锂电池控制器48v350w/500w

电动三轮车接线图

比尔莱斯电动车电路图与接线图

随机推荐

可萌可帅的王源,大陆明星-回车桌面

杨洋身着neil barrett 2017秋冬系列 亮相《三生三世十里桃花》长沙

三全粽子 冷冻猪肉粽 400g盒装

明星风尚偶像练习生范丞丞壁纸

如何评价鞠婧祎和杨超越的颜值? - 知乎

盘点全球最贵出租房月租最贵60万美元虐哭屌丝

客人四岁时因意外头部烫伤,后期经植皮注水拉伸治疗,头皮有的部位已经

150 120斤 | 小个子女生微胖穿搭