叶罗丽精灵梦 #水默 #王默#水王子 #有趣的知识又增加了 - 抖音

相关图片

"你一直都在注视着她吧"#水默 #水王子 #王默 #动漫 - 抖音

为了手游又一次清空

叶罗丽,王默和水王子,919191 - 抖音

(6)

瞎了i

随机推荐

冰肌玉骨张天爱|御姐|美颜|大长腿|古典乐_网易订阅

咒术回战 五条悟 gojo satoru 4k壁纸

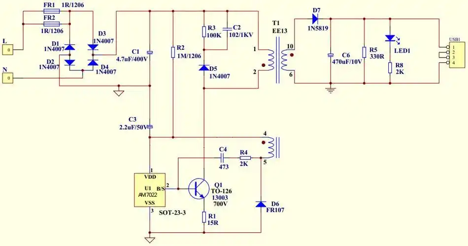
5v充电器电路图

温柔洛丽塔女生头像

黄景瑜孙千主演电视剧冬至海报释出

安装大腿假肢对残肢条件有哪些要求?_装配_长度_皮肤

音速小子 640x960壁纸_游戏壁纸_手机壁纸-魅族溜

侯明昊再启古装新作,首搭田曦薇人气拉满,刘芮麟,夏梦惊喜加盟_广大