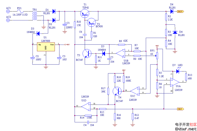
该机动车蓄电池充电器电路由电源电路,脉冲形成电路和恒流充电电路

相关图片

动车充电器电路图大全

锂电池充电器电路-爱企查

特能电动车铅酸电池自动充电器电路图

tl494电动车充电器电路图

哪里有500w铅酸蓄电池充电器电路设计

随机推荐

一张照片,揭露了贾玲口碑崩塌的真相,郭德纲说的话有人信了

紫色梦幻蝴蝶.#优质头像 #动漫少女 #治愈画风 #二次元 - 抖音

刘诗诗拍的凌霄花##刘诗诗侧颜气质#刘诗诗今日份营业96这个侧脸绝

七代目火影-漩涡鸣人(火影忍者rap)

水瓶座的爱情悖论:明明不相信爱情,却又义无反顾地去等待

午夜图片 我的英雄学院图片

97汪汪队涂色素材 | 宝宝可打印涂色素材 82家里宝宝到了绘画启蒙

壁纸 白色绣球花,花束 2880x1800 hd 高清壁纸, 图片, 照片