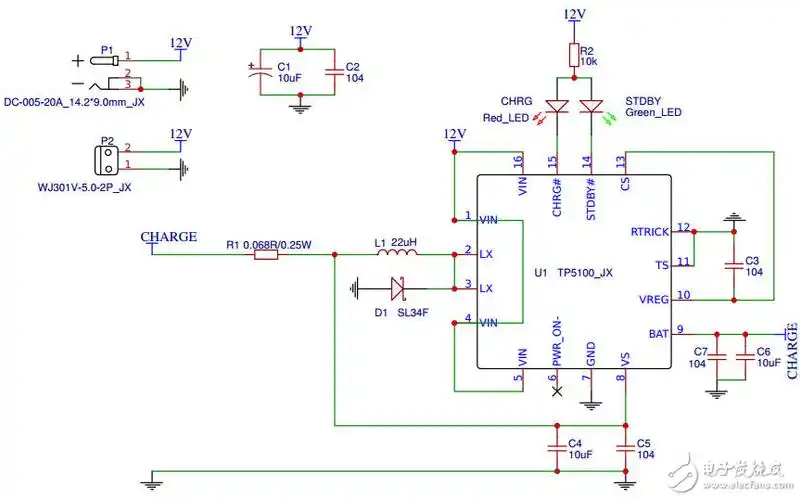
铅酸蓄电池充电器电路原理图

相关图片

空缺的位置分别补画电池和电压表的符号,使之成为一个完整的串联电路

4v锂电池充电电路图详解(7.4v锂电池充电芯片)

请帮忙设计一个锂电池低压指示电路

基本的电路图符号,例如:电池,接地线,二极管等,可以满足基础电路的

笔记本电池电路图

随机推荐

38岁关婷娜晒"大肚孕照",面容精致,孩子父亲目前并未公布_手机搜狐网

男生喜欢污一点的女生还是清纯的?

在gt赛车中重温拓海头文字d的ae86车祸级跑圈

justin黄明昊古装饭修合集,少侠真绝色疯狂期待《七圣》哪吒,期待我们

防雷接地图片分享给大家~~大家可以借鉴应用

老歌新唱,不同的歌手演唱同一首歌,效果也不一样,"成都"原唱赵雷.

斯拉夫语族

动漫手绘头像,一家四口头像合集,全家福微信头像