降压药一览表

相关图片

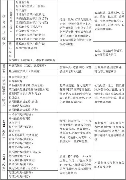
常用降压药物表及用法用量

降压药一览表

降压药分类

一表搞定46种常用降压药用法攻略

刷爆朋友圈被召回的"缬沙坦"降压药,药师这样说.

随机推荐

八卦阵是谁发明的八卦阵的正确摆放图

古风女头

43岁秦岚晒乡村生活,村妇打扮却难贵妇气质,素颜也很美!

佛教中的4大吉祥花分别是什么花呢?-风水百科-风水八字同城网

宇宙中的十大恐怖星球有的最高温达到2000还被剧毒气体环绕

科幻银河4k 宇宙电脑壁纸 - like壁纸网

凯辉大量供应外墙干挂石材五莲红石材现货供应

时代峰峻老总李飞被接机了大家小心别踩到飞飞子的拖鞋