七里香【f调初级】钢琴谱-见谱如面-虫虫乐谱

相关图片

钢琴谱七里香

今日分享周杰伦七里香钢琴正谱

钢琴 #钢琴谱#七里香 - 抖音

七里香钢琴谱周杰伦

钢琴谱:七里香(选自2004年专辑《七里香》)

随机推荐

刘亦菲膀大腰圆早已不是神仙姐姐?看看她和杨幂的合照你就有答案

大家心目中的女神迪丽热巴素颜照来了!铛!铛!铛!铛!

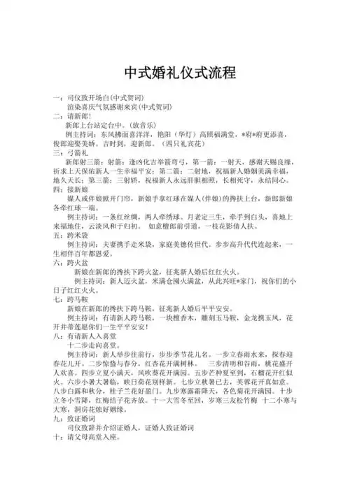
中式婚礼仪式流程表

超a女生动漫头像男人只会影响我拔剑的速度

马思纯新男友张哲轩男方好友恭喜睡到女明星什么人呀

四年级数学轴对称手抄报简单又漂亮

qq头像姓氏带字我姓覃 - 搜狗图片搜索

百搭修身又辣又飒的t恤来了!直角肩漫画腰辣妹!百搭修身又辣又 - 抖音