醉酒后的丑态,奉劝朋友适量饮酒,千万别酗酒.

相关图片

女星"喝醉酒"的照片流出, 林志玲"仪态尽失", 一个比一个丑

国外男女醉酒照囧死人(组图)

实拍国外男女醉酒后超囧疯狂事【32】

摩羯男喝醉酒会怎么样 喝醉酒后会是什么样的感觉呢,男人们为何都要

女子喝醉光脚走在路上,朋友拍摄记录她的丑态:看你清醒了怎么办

随机推荐

天龙八部3 扫地僧游戏原画角色设定 by 黄光剑(780×1200)

翻拍一张老照片气包车2001年春节四川威远大坝口那时用的不知什么牌子

米热 张易之 美人制造

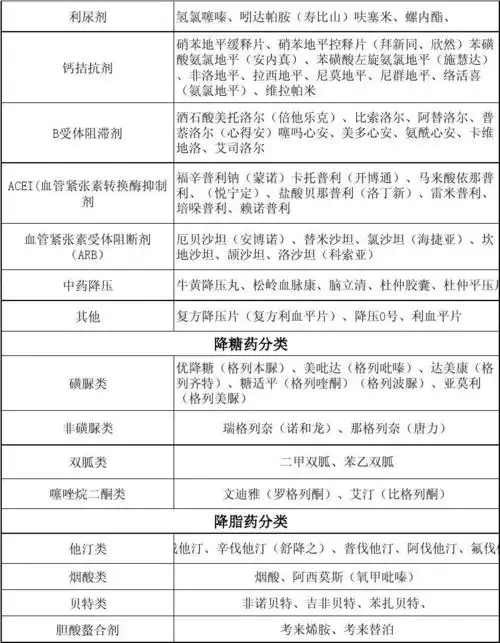
降压药分类

蒲熠星看见许佳琪一字马的反应

凤凰卡通

lisa清新春日甜美白嫩户外写真

设计小达人美丽的轴对称世界记苏州工业园区星澄学校四年级数学学科