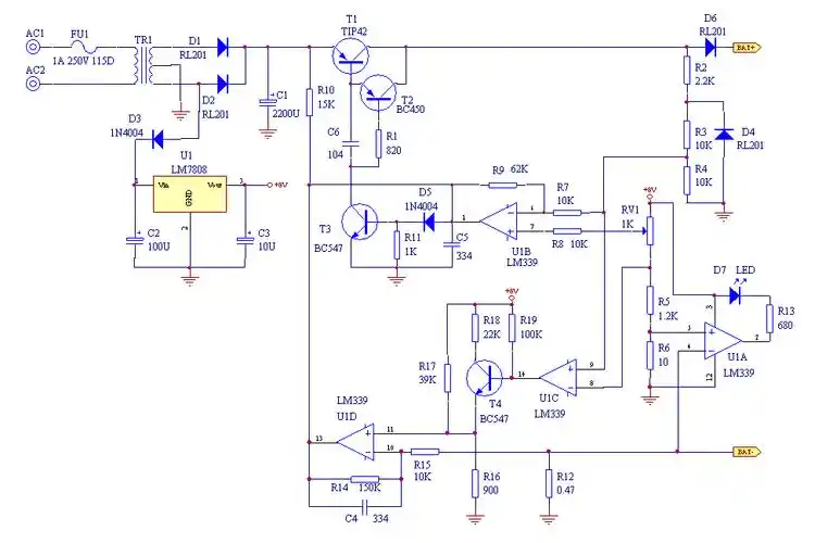
精确的12v电瓶自动充电机电路

相关图片

精确的12v电瓶自动充电机电路

12v蓄电池充电器原理图

12v电瓶简易充电器

菜鸟求简易实用的12v汽车电瓶充电器原理图

12v到220v蓄电池(组)均适用的充电器电路图

随机推荐

李易峰事件女主信息,上到35,下到14,有名有姓,很多都是老司机

又是为新老公心动的一天啊#徐仁国朴宝英 #徐仁国#某天灭亡走 - 抖音

2020全年男士流行发大合集_发型

优质干净的日系暖男动漫头像 二次元小众阳光温柔日系男头图片_男生

人气歌手魏伽妮| photo by louise路君

而假小子的标志性特征之一就是那一头利落的短发,这种发型不仅展现出

亲子头像一家四口 高清好看的一家四口微信头像图片_感情头像_头像屋