工伤事故情况说明书

相关图片

工伤事故情况说明书.docx 2页

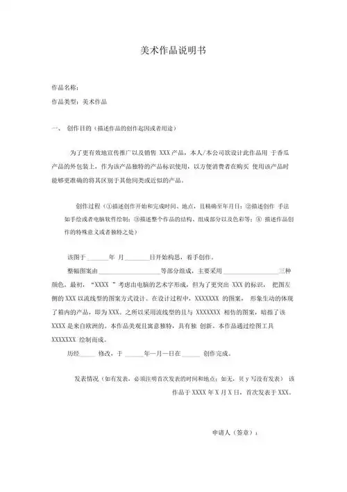
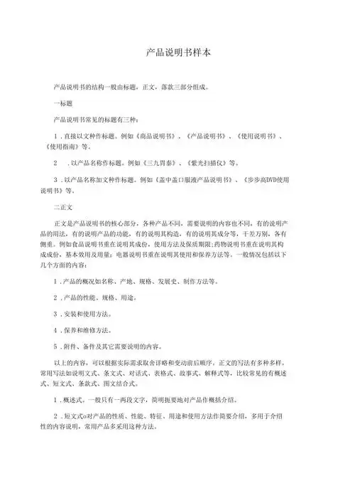
产品说明书格式

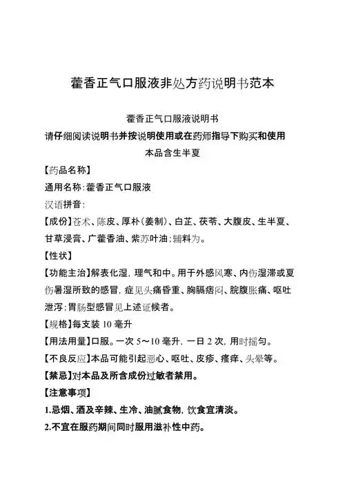
藿香正气口服液非处方药说明书范本

岗位职责说明书范本例文范文模板职工员工岗位制度素材公司企业

情况说明格式及范文9篇

随机推荐

iphone 11电池容量校准完毕,最大容量从96%回到了100%.

黄山北海的峰

适用笔记本电脑贴纸戴尔灵越xps13渐变色贴膜vostro 14纯色保护膜

列治文拥有温和宜人的气候,良好的治安环境,距温哥华市中心仅22分钟

回顾何冰长得不帅从跑龙套到明星坦言能娶到李海洋像捡到宝

眼睛漂亮的女星只服这5位天生狐狸眼妩媚灵动个个都是绝美

马鹿,中国保护动物红色目录中的珍稀动物_高清图集_新浪网

剩余的甘蔗渣,别急着扔掉,用来养兰花,好处多多!|君子兰|花友_网易订