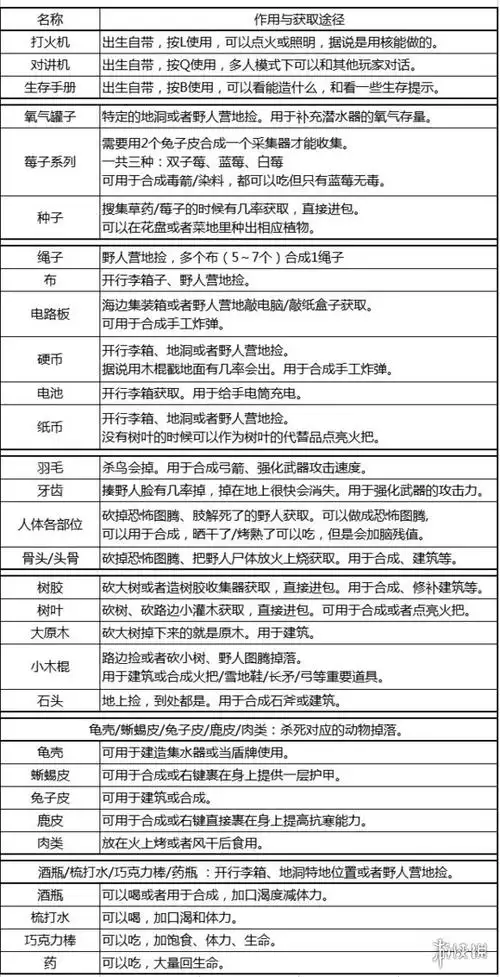
森林武器道具资料及合成配方大全

相关图片

森林武器和合成配方大全

森林游戏攻略大全森林武器资料 合成配方 材料大全武器资料 合成配方

森林武器道具资料及合成配方大全

森林全武器获得位置地图及合成材料一览

森林武器合成表_森林武器升级资料及合成配方大全

随机推荐

忍不住夸夸@purcotton全棉时代,赵丽颖重庆见面会现场安排的也太棒了

同款白18钻戒女一克拉群镶真钻求婚结婚婚戒定制情侣对戒钻石戒指 si

肖战 唐三斗罗大陆

他来了他来了,王一博穿着西装向你走来,这一段太飒了,我先跪为敬!

陈忠实遗体告别仪式在西安举行

夜的钢琴曲世界名曲双手简谱初学者简易版

杨紫脸颊痣##明星芭莎年度派对造型

彩色铅笔画一条鱼