拆钉手术取下来的钉子图一是我的

相关图片

十五天全部掉完,基本全是手动脱落,没有什么钉子是指甲剪拔不掉的

混合痔手术3年钛钉怎么没有未脱

钛钉一次性吻合器环切手术

今天下午取出一个钉子,以为还剩一个,于是努力想把它取出,结果发现

12月3日,来了,来了,来更新了,经过一周时间的奋战,终于把18颗钉子拆了

随机推荐

易烊千玺壁纸 想某人 - 抖音

2019年的回忆在2021年再次登上热搜,只能说粉丝足够强大,《无羁》的

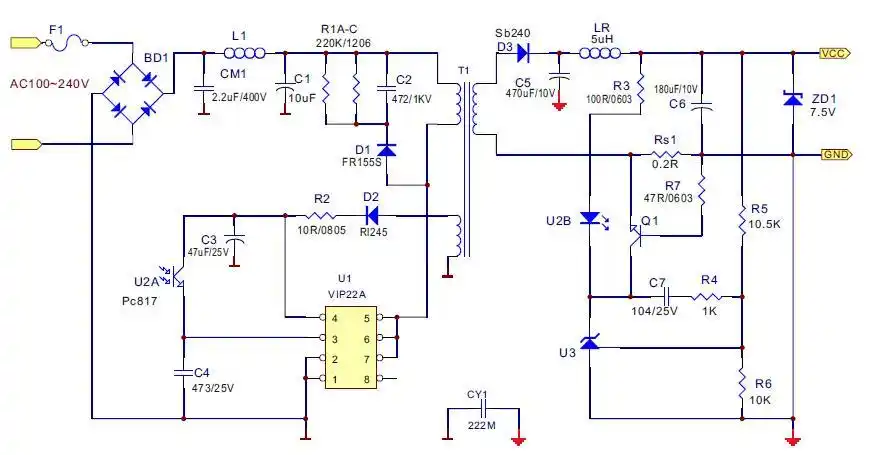
5v1a开关电源适配器电路分析

15w车载无线充电器magsafe磁吸无线充适用于iphone13苹果12手机

家美化妆品门头设计钢琴凳淘宝屋图片冬娃娃雪娃娃psd圣诞素材可爱的

青海旅游——塔尔寺简介_青海中国国际旅行社建国路店

演员王雅洁的丈夫是谁 众人由衷地表示哀悼的成语 - 歌词译

音乐,背景