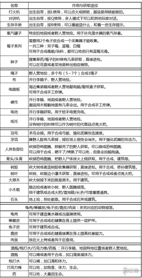
森林最新合成表大全 - 百度文库

相关图片

森林武器和合成配方大全

森林武器道具资料及合成配方大全

森林合成表大全森林全物品合成表一览

森林最新合成表大全 - 百度文库

《迷失森林(阴森)》所有生存用品 合成表!

随机推荐

李小冉写真精选合集

贾玲竟然减肥成功了,新片剧照曝光瘦到不敢认,网友直呼震惊_电影_姐姐

#王一博星光大赏##王一博gq盛典##王一博c咖品牌代言人#

甜甜的那年今日| 韩国fm上白牡丹超甜 机场时尚似暗夜杀手超酷_王一博

超级手机壁纸:4k画质,浩瀚的宇宙,我们绝对不是孤独的存在!

/时代少年团头像/

气体的简笔画卡通水蒸气简笔画彩色简笔画--卡通版沸腾的开水壶

小清新淡雅绣球花唯美花语