Warning: session_start(): open(/tmp/sess_tubm11kabt5jmotklf86ccf1ln, O_RDWR) failed: No space left on device (28) in /www/wwwroot/www.nnbbaa.com/config.php on line 2

Warning: session_start(): Failed to read session data: files (path: ) in /www/wwwroot/www.nnbbaa.com/config.php on line 2
森林武器和合成配方大全 - 能吧图片库

森林武器和合成配方大全

相关图片

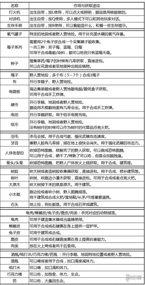
森林武器道具资料及合成配方大全

森林最新合成表大全 - 百度文库

森林武器道具资料及合成配方大全

《迷失森林(阴森)》所有生存用品 合成表!

森林武器合成表_森林武器升级资料及合成配方大全

随机推荐

男人面相痣图解,男人面相痣图解大全,男人痣相全解图2

赵丽颖 亲笔签名 【主演楚乔传】签名宣传照f款

2018年十大最佳恐怖电影

香奈乎向炭治郎要奖励,竟然……鬼灭之刃自制香炭cp同人 狗粮向动画

看完钟丽缇年轻的时候,网友:这才是纯欲系的"姑奶奶"!_感觉_身材_影响

上古卷轴5天际独立随从莱安娜mod替换lydia

带子短这样打简单又好看衣服打结蝴蝶结打结慢动作生活小妙招

李小萌:出道20年,与王雷相恋15年零绯闻,37岁怀二胎