博君一笑王一博肖战结婚照我都p出来了了希望哥哥弟弟友谊长存

相关图片

四大顶流上榜争第一,肖战的票数令人意想不到_王一博_king_易烊

肖战王一博cp合照壁纸 第1页

王一博与美女机车老板合影登上热搜,注意看肖战的反应,解释一下

原创肖战晒出自拍照却被旁边的蜘蛛侠抢镜粉丝想起了王一博

看了肖战王一博最新的合照,网友:想再刷一遍《陈情令》!

随机推荐

迪丽热巴 白凤九 - 堆糖,美图壁纸兴趣社区

2021现代风格经典客厅餐厅一体装修效果图

国庆快乐 #国旗 #刘昊然 #军装

张艺兴新专歌单

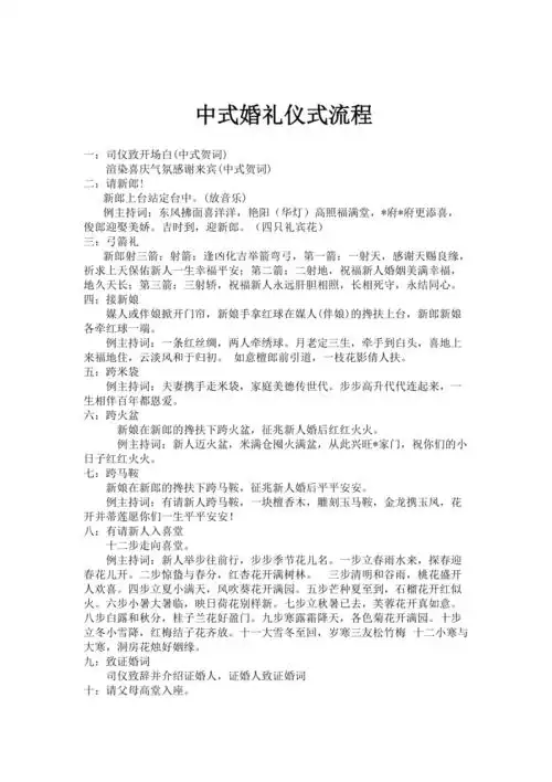
中式婚礼仪式流程表

简笔画甜品简笔画

时尚舒适新款平底尖头单鞋工作鞋春秋季

我让你飘,看我不扎死你,这下飘不成了吧你表情包 - 日常表情包