杨洋电视剧特战荣耀燕破岳军装照

相关图片

特战荣耀穿上军装的杨洋皮肤黝黑尽显硬汉本色

杨洋在新剧的演技,令人惊喜!穿军装的他,硬朗帅气

杨洋身穿军装,英姿飒爽,一身正气,轮廓硬朗,眉眼纤长.骨子里透着坚定.

杨洋身穿军装,英姿飒爽,一身正气,轮廓硬朗,眉眼纤长.骨子里透着坚定.

军人出身的杨洋,穿上军装当然是一身正气 @杨洋

随机推荐

【鹿晗】谁懂这张照片啊

杨洋 寸头

博君一肖

《你比星光美丽》中女演员的身高:谭松韵162,施诗170,真实吗?

宝晓峰:从内蒙古走出的央视美女主持人,男友在雾中迷路了

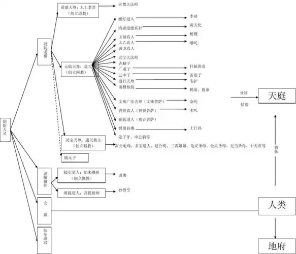
中国神仙体系

清新时尚的短发纹理烫 给大家分享一组清新时尚的短发纹理烫发型.

是中国军旅歌手王庆爽,也是一位著名的女高音歌唱家