人教版四年级下册数学教案101数与代数

相关图片

数与代数知识点总结

【弘毅南湖小学】叶老师大课堂——第2期 数与代数

数与代数思维导图 画的有点难看,不要介意,主要看内容 有什么可以改进

小学六年级毕业总复习知识点(一)数与代数部分.pdf 8页

人教小学数学数与代数知识梳理

随机推荐

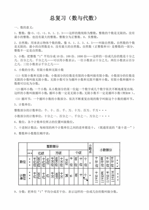
王源vlog看我们如何相遇每周二更新遇见新疆开启奇妙治愈之旅

张真源 荷尔蒙引爆点##张真源 戏唱舞三刀流

可爱简单萌物卡通78皮卡丘手机壁纸78637871

抖音热图,爱情伤感文字壁纸《女生》

孟鹤堂有哪些不为人知的神仙美照

手绘明星肖像画【赵丽颖】

和平精英:最好看的女装合集,你抗住诱惑了吗?

气质气场必备发型 最新职场女生短发_职场发型 - 美发站