三相插头接法图解

相关图片

电工实训项目教程09-2三相异步电动机的正反转控制线路ppt

表1 三相三线计量用互感器类别,数量及接线方式三相三线计量用互感器

三相三线制电表无零线,用来测量水泵,怎么接线?也不要瓦感器的,谢谢

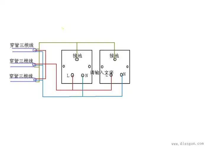
电器图.

一起学电工〗三相电机自锁电路接线图(电压36v-380v接触器)

随机推荐

低位盘发发型尽显女性知性优雅

万事开头难读懂周易屯卦在艰难之中应该如何前进

曲面显示屏,畅爽游戏世界

小朋友都喜欢的糖果简笔画教程来啦.

实践习练课——绘制月相变化 - 美篇

日系绝美意境动漫风景手绘插画,高清图片,艺术壁纸-回车桌面

长夜漫漫情趣内衣 美女内衣透明情趣内衣情趣内衣韩版衬衣透视装透明

金秋系列故宫御花园