房地产集团公司名片设计(急3天)(已催客户a4.11)_150元_k68威客任务

相关图片

名片---凯风新能源科技 - 找项目 - 天琥云课堂 - 互联网设计在线教育

公司名片|平面|宣传物料|傻傻tu - 原创作品 - 站酷 (zcool)

蓝色简约企业商务名片模板-原创设计素材交易-百图汇设计素材

环保公司名片设计 - 找项目 - 天琥云课堂 - 互联网设计在线教育平台

公司名片设计|||浅笑酒窝 - 原创设计作品 - 站酷 (zcool)

随机推荐

上边几个大牌明星仿佛都被大笑所坑,可是唯有她大笑起来好像解救了

卡通形象/我爱简笔画

沈醉遇到刘晓庆,说:当年我要是下手快一点,世界上就没有你了

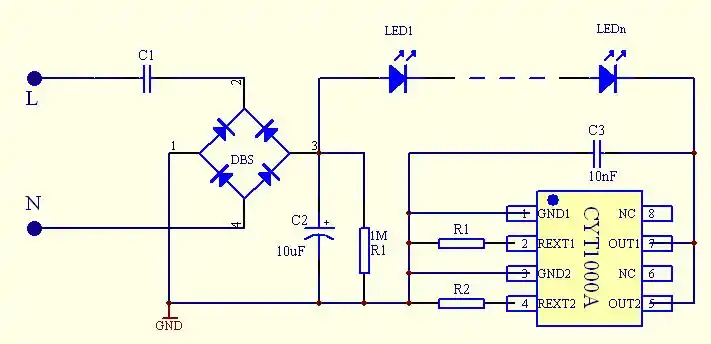
led吸顶灯专用驱动芯片 cyt1000a - led恒流驱动芯片 - 二极管新闻

分手分手表情包

【高训智造】原创专业课堂第163期--67用3d打印制作一把巴雷特狙击

水果插画 | 西瓜.西瓜的夏天浪漫得让人想沉睡一整个青春#水 - 抖音

名字算命姓名配对指数测试免费算八字合婚准不准彭娟免费测算姓名号码