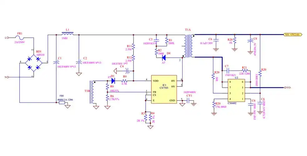
5v2a充电器电路图

相关图片

一颗小型5v充电器,里面电路相单简单,搞懂原理图自已可以制作

小飞哥充电器电路图.jpg

5v供电给充电电池充电,这个电路是否可以?

5vusb充电器电路图

首页 供应产品 03 5v/2a充电器应用方案 电路具有过载保护,过流保护

随机推荐

肖战白t歪头杀

世界最漂亮的十大美女,盛世美颜,你喜欢哪一位?

其实叶世荣一直没有忘记自己是鼓手的身份.

倪妮在电影《等风来》中,随即与她的第二位娱乐圈男友井柏然相遇.

黄轩亮相电影《只有芸知道》发布会 浸入式表演体验新生

童年

中国神仙41图片

除了喜欢穿着裙子出门的男生,现在也有女生喜欢在健身房里锻炼肌肉