b端产品经理应该知道的事(上)- 业务篇_战略

相关图片

终于有人把"九宫格思维"讲清楚了!|原理|时间轴|分析法|swot_网易订阅

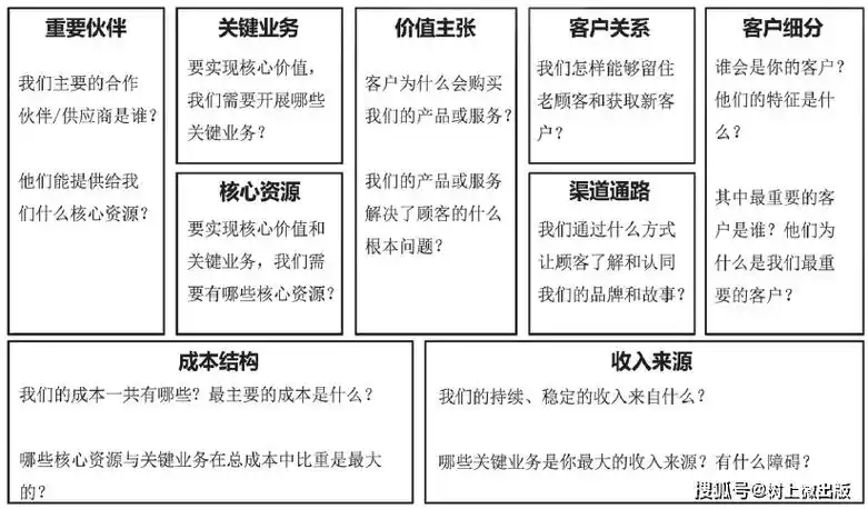
精益创业实战 商业模式画布九宫格案例模板

卓越门店运营36技:01如何设计门店商业模式

写简历的方法论 - 程序员大本营

《研发才是硬道理:用 ipd 流程研发新品全过程详解》正式出版!_管理_

随机推荐

二次元|黑暗系哥特风洛丽塔少女 画师:kakao_rantan 和上周的女鬼是同

古力娜扎,这位身高172厘米,体重110斤的新疆美人,不仅以清新甜美的

让我们一起重温楚雨荨时期郑爽的盛世美颜

克拉美丽山庄

今天直播的灿烈

人生感悟经典句子不要败给生活(金句摘抄生活不易)

刘敏涛果然是高调了,红色斜肩长裙高开叉,配红色高跟鞋明艳霸气_腾讯

在白色背景下人类赤脚足迹的黑色剪影脚印图标矢量插图剪贴画