海淀老师传的清华附小必看书单!

相关图片

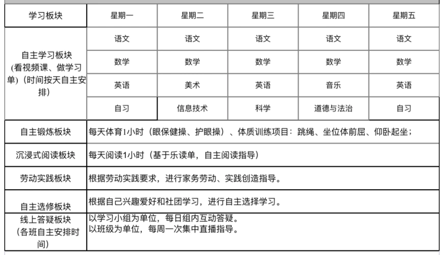
海淀清华附小4年级线上学习课程安排表

清华园校区课程表

广电直播课堂课表刷新 到2月28曰已排新课程_清华附小

富有个性的附小课程表

清华附小推荐书单你家小朋友看了多少本

随机推荐

皮卡丘

猥琐头像图片大全 奇葩猥琐又很贱的头像图片

从0度近视,低度近视,中度近视,高度近视和超高度近视的眼球进行对比

电竞选手uzi向女友求婚女方肤白貌美长腿吸睛手戴16万钻戒

刘耀文 - 堆糖,美图壁纸兴趣社区

图exo综艺节目完整版汇总12人爆发神奇魅力

眼睛画法谁还不会呢?眼睛妆容绘画练习,参考@露娜不打野 @ - 抖音

魔法俏佳人属于仙灵和英雄们的派对三巫组你们不要来打扰啦