苏泊尔cysb40yd290电压力锅常见故障检修

相关图片

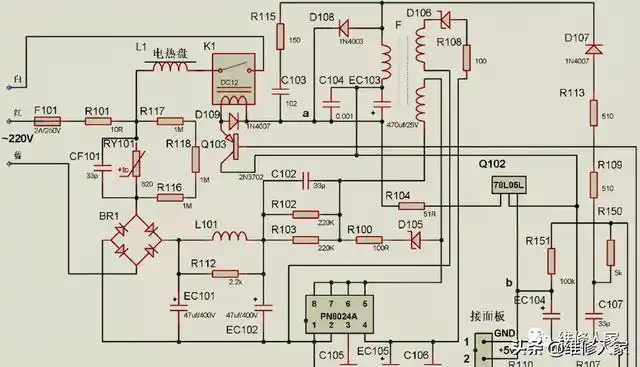
苏泊尔cysb60yd2-110多功能电压力锅电路图

苏泊尔 美味系列cysb50yc3c机械式电压力锅5l

苏泊尔 智能电压力锅 常见故障e0 e1 e2 e3代码 拆卸维修实例图纸

高压锅限压阀工作原理(电压力锅理论基础) | 说明书网

2021年双十一电压力锅美的苏泊尔九阳选购推荐指南本文持续更新

随机推荐

内娱男明星的证件照#王源真好看 星星眼好漂亮 期待 我看见两朵一

国区dunk定制被包场全新airjordan4diy配色曝光

肖战的小飞侠:带口罩也遮盖不了的帅气逼人的样子.

在公审大会上,一名年轻的女性毒枭面临着执行枪决的命运.

奇妙的食光:小鬼justin一对活宝笑翻众人,小鬼身后的帘子很给力_哔哩

配置升级够硬核 实拍广汽丰田全新雷凌家族

青棕色翻车

男,大腿两侧内侧有红斑,很痒