收集电动车充电器电路图30张,以备不时之需

相关图片

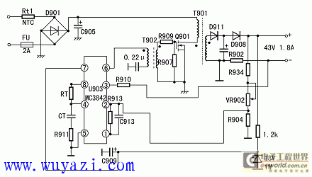
电动自行车充电器电路原理图60v60v电动自行车充电器电路图

电动自行车充电器电路原理图60v60v电动自行车充电器电路图

收集电动车充电器电路图30张,以备不时之需

市场上最常用的两款电动车充电器电路原理及维修

充电电路中的电动自行车佳腾充电器电路图

随机推荐

张艺兴衬衣魅力帅气写真图片桌面壁纸高清大图预览1920×1200_大陆

刘耀文应援棒开箱

毛晓彤短发造型盘点 轻松演绎百变风格_明星发型 - 美发站

美式寸头雕刻 帅气酷炫时髦_男士短发 - 美发站

唐嫣这古装造型,辫子可真长!

有什么好看的qq聊天背景图吗?

曹可凡近照梳二分头胖圆脸笑容可掬妻子是圈外人儿子也很胖

欧式流水喷泉_庭院园林大理石园林喷水池